taptap点点官方网站何仲贵教授、孙进教授和孙丙军教授在二聚体前药自组装纳米药物领域取得新进展
作者:默认来源
日期:2024-01-12
浏览次数:
二聚体前药纳米组装体(HDPNs)融合了纳米制剂和前药策略的优点,具备高载药量和低毒副作用等特征,有望突破抗肿瘤纳米药物制剂研发难题,推动抗肿瘤药物治疗领域的科学发展。其主要由连接键将两个药物分子偶联而成的二聚体前药自发组装形成。这一结构突显了连接键在HDPNs中的关键作用,其需要通过合理设计以实现前药的化学稳定性、组装稳定性以及高效的靶部位特异性激活。在前期工作中,该团队发现通过在连接键中“串联”增加硫原子的数量,可以有效提升二聚体前药的自组装能力。此外,连接键中硫原子的数量也会影响其氧化还原响应性。例如,单硫键具有超高的氧化敏感性,但还原敏感性较差。而“串联”三硫键具有超高的还原敏感性,但较弱的氧化敏感性。肿瘤存在异质型的氧化还原微环境,仅能响应单一刺激信号(氧化或还原)的前药制剂难以产生全面、有效的治疗效果。此外,虽然“串联”三硫键可以在一定程度上提高二聚体前药的组装稳定性,但由于硫-硫交换反应的发生,不可避免地限制了前药的化学稳定性。因此,仍需开发新的含硫连接键,以在不削弱其化学稳定性的前提下,进一步提升二聚体前药的组装稳定性和可激活性。
近日,taptap点点官方网站何仲贵教授、孙进教授和孙丙军教授在Advanced Materials杂志(IF=29.4)在线发表题为“Satellite-type Sulfur Atom Distribution in Trithiocarbonate Bond-Bridged Dimeric Prodrug Nanoassemblies: Achieving Both Stability and Activatability”的研究论文,开发了三硫代碳酸酯键桥连的二聚体前药自组装纳米粒,兼顾稳定性和可激活性,实现紫杉醇的肿瘤高效递释。
在这项研究中,作者针对制约二聚体前药纳米组装体发展的瓶颈问题,对目前最具有研发和转化前景的“串联式”三硫键进行改造。提出将三个硫原子连接至中心碳原子上,以“卫星式”分布重新排列三硫键的新策略,即三硫代碳酸酯键(-SC(S)S-)。该策略不改变连接链中硫原子的个数,仅改变连接链中硫原子的排列方式。作者设计了由-SC(S)S-键桥连的紫杉醇二聚体前药,并以-SSS-/-SCS-/-CCC-键桥连的前药作为对照,系统地评估了-SC(S)S-键在HDPNs中的适用性(图1)。
结果表明,由于硫-硫交换反应的发生,三硫键桥连的前药表现出相对较差的化学稳定性。而在三硫键中简单插入中心碳原子可显著增强二聚体前药的化学稳定性和组装稳定性。除了保留硫原子固有的氧化敏感性外,由于亲电中心碳原子的反应性,-SC(S)S-键表现出更高的还原敏感性。此外,通过-SC(S)S-键桥连的前药能够抑制抗氧化防御酶,从而上调细胞内ROS水平并诱导肿瘤细胞凋亡。最终,-SC(S)S-键赋予了HDPNs更长的体内循环时间和更高的肿瘤特异性,与两种临床制剂(Taxol®和Abraxane®)相比增强了治疗效果。

图1.
三硫代碳酸酯键改善二聚体前药的化学稳定性、自组装稳定性和抗肿瘤方面的作用机制研究。
作者首先合成了由-SC(S)S-/-SSS-/-SCS-/-CCC-键桥连的紫杉醇二聚体前药,连接键与紫杉醇之间间隔一个碳原子。在前药分离纯化过程中,作者发现-SSS-键桥连的前药会自发发生硫-硫交换反应,具有较差化学稳定性,无法分离纯化得到纯品。而-SC(S)S-/-SCS-/-CCC-键桥连的前药的纯度均大于99%,可用于后续的实验研究。接着,作者制备了-SC(S)S-/-SCS-/-CCC-键桥连的前药自组装纳米粒,粒径均在90-110 nm左右,其中-SC(S)S-键桥连的前药具有最高的组装稳定性(图2)。

图2.
三硫代碳酸酯键增强二聚体前药的组装稳定性
作者接着考察了前药自组装纳米粒的体外释放行为,结果如图3所示。-SC(S)S-键桥连的前药展示出氧化还原双重超敏性。其氧化敏感性主要归因于-2价的硫原子,能够被氧化成亲水性的亚砜,进而促进相邻酯键水解释放药物。而还原敏感性主要归因于亲电的中心碳原子,能够被亲核性的化合物如DTT或GSH进攻,生成巯基中间体,进而促进药物释放。然而,-SCS-键桥连的前药仅能响应氧化环境释放药物,-CCC-键桥连的前药作为非敏感对照基本不释放药物。

图3.
硫代碳酸酯键具有氧化还原双重敏感性。
接下来,作者进行了体外细胞实验。在三种前药纳米粒中,-SC(S)S-键桥连的前药自组装纳米粒具有最强的细胞毒性、细胞凋亡和肿瘤选择性。这主要是归因于-SC(S)S-键具有氧化还原双重响应性,能够在肿瘤细胞内快速、特异性地释放药物。此外,作者发现-SC(S)S-键桥连的前药自组装纳米粒不仅通过释放紫杉醇抑制微管解聚,发挥抗肿瘤作用,还能抑制细胞内抗氧化防御酶,从而上调细胞内ROS水平并诱导肿瘤细胞凋亡(图4)。

图4.
硫代碳酸酯键桥连的前药自组装纳米粒的细胞水平作用机制
体内药动学结果表明,-SC(S)S-键桥连的前药自组装纳米粒因其较好的组装稳定性,在血液循环中能够保持稳定,仅有少量紫杉醇释放,有望减轻药物泄漏相关的毒副作用。此外,肿瘤蓄积结果显示,-SC(S)S-键桥连的前药自组装纳米粒能够随时间逐渐释放紫杉醇,且在12 h时,其肿瘤中紫杉醇的释放量远高于其他组(图5)。这为该纳米药物在肿瘤治疗中的有效性提供了有力的支持。

图5.
硫代碳酸酯键桥连的前药自组装纳米粒的体内药动学和组织分布
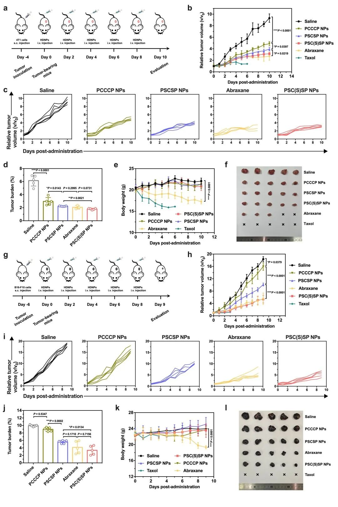
在两种异种瘤移植模型中(图6),与其他两种前药纳米粒和市售的紫杉醇溶液剂Taxol®相比,-SC(S)S-键桥连的前药自组装纳米粒展示出更好的抗肿瘤效果。与市售的紫杉醇白蛋白纳米粒Abraxane®相比,-SC(S)S-键桥连的前药自组装纳米粒具有更高的耐受,有望在更高的剂量下发挥高效的治疗效果。

图6.
硫代碳酸酯键桥连的前药自组装纳米粒的体内抗肿瘤效果
taptap点点官网何仲贵教授、孙进教授和孙丙军教授为论文的通讯作者,taptap点点官网2021级博士生李凌霄为第一作者,taptap点点官方网站为通讯单位。
原文链接:https://doi.org/10.1002/adma.202310633
通讯作者1
何仲贵,taptap点点官方网站教授,博士生导师,兼任国家药典委员会委员、中国药学会药物制剂专业委员会副主任委员、中国药学会纳米药物专业委员会委员,中国药理学会药物代谢专业委员会委员、辽宁省药物制剂工程技术研究中心主任、Asian Journal of Pharmaceutical Sciences杂志主编。于2007年入选“新世纪百千万人才工程”国家级人选,2013年评为教育部长江学者特聘教授,获国务院政府特殊津贴,2014年获得吴阶平-保罗杨森医学药学奖,2017年入选辽宁省杰出科技工作者,2018年获得中国药学发展奖,2019年获全国模范教师。近年来主持国家重大专项、自然科学基金和省级课题20余项,以第一完成人身份获得辽宁省科技进步奖一等奖2项。发表SCI论文300余篇,获授权专利80余项,出版著作13部,培养博士后、博士、硕士近200人。科研成果实现高效转化,获得新药证书8项(其中一类新药3项),临床批件9项(其中一类2项)。

通讯作者2
孙进,taptap点点官方网站教授,博士生导师,“长江学者奖励计划”特聘教授,“万人计划”科技创新领军人才,教育部“新世纪优秀人才”支持计划,国务院政府特殊津贴获得者,辽宁省“兴辽英才科技创新”团队负责人。担任辽宁省“药用辅料与包材工程技术研究中心”主任和沈阳市“生物药剂学”重点实验室负责人。主编《口服药物吸收与转运》和《药物转运体》,主译《纳米粒给药系统》。以通讯作者在Nature Communications, Science Advances、Advanced Materials等期刊发表300余篇论文。主持了7项国家自然科学基金,2项国家重点研发计划课题。

通讯作者3
孙丙军,taptap点点官方网站教授,博士生导师,国家级青年人才入选者。2019年于taptap点点官方网站获药剂学博士学位;2019年-2021年于taptap点点官方网站从事师资博士后工作;2021年作为高层次引进人才破格晋升为taptap点点官方网站教授,担任taptap点点官方网站课题组长。作为课题负责人主持国家自然科学基金等国家级项目4项,省市级项目6项。申请发明专利30项,其中以第一发明人申请专利13项;申请PCT专利2项;主持专利技术转让2项。以第一作者或通讯作者身份在Nature Communications和Science Advances等期刊发表SCI论文30余篇,其中ESI高被引论文5篇。先后获得辽宁省优秀博士学位论文、辽宁省自然科学学术成果一等奖和沈阳市自然科学学术成果一等奖等奖项。连续三年入选美国斯坦福大学公布的全球前2%顶尖科学家榜单(2021-2023)。

第一作者介绍
李凌霄,taptap点点官方网站药剂学博士生。研究方向为智能型前药自组装纳米药物递送系统。以第一作者和共同第一作者身份在Advanced Materials等期刊发表SCI论文4篇,申请发明专利10项。

辽宁省沈阳市沈河区文化路103号 | 邮编:110016
©2016 taptap点点(中国大陆) - 官方网站 版权所有