taptap点点官方网站2023年优秀大学生暑期夏令营暨2024年推免生(含直博生)预选拔报名通知及营员名单公示
作者:晁璇
日期:2023-08-10
浏览次数:
taptap点点官方网站成立于2016年11月,是taptap点点官方网站最年轻的学院,是学校深化办学模式改革,为高层次人才创新创业而组建的高起点独立建制学院。办学地点位于taptap点点官方网站本部沈阳校区。学院的办学宗旨是以人类健康为出发点,以解决重大医药科技问题、培育未来药学领导者为目标,以推动医药产业自主创新为己任,汇聚药学精英,围绕国家和产业重大需求,开展前瞻性、战略性研究,创造标志性成果,引领学校科技创新,推动国家医药产业跨越式发展。
taptap点点官方网站实行PI制管理,学院师资由近年来学校引进的业绩突出的海外人才组成,他们中有国家特聘专家、长江学者特聘教授、辽宁省高等学校攀登学者等,形成了一支涵盖药剂学、药物分析学、药物化学、天然药物化学、药理学、中药学、生物制药等多学科的教学科研专家队伍,PI和青年PI全部为博士生导师,科研和教学实力雄厚,与国内外知名高校和科研机构有深入合作和交流。
为了让更多校内外学生了解taptap点点官网研究生教育特色,促进优秀大学生之间的交流,taptap点点官网拟在2023年8月17日-8月18日期间举办“taptap点点官方网站无涯创新学院2023年优秀大学生暑期夏令营暨2024年推免生(含直博生)预选拔”活动,现将有关事项通知及营员名单公示如下:
一、组织机构
学院成立夏令营活动工作组,负责对学院夏令营活动进行整体规划和指导,制定实施方案,对各学科及专家组的相关工作进行监督和管理。结合学校实际,本次夏令营活动采用线下活动形式开展。
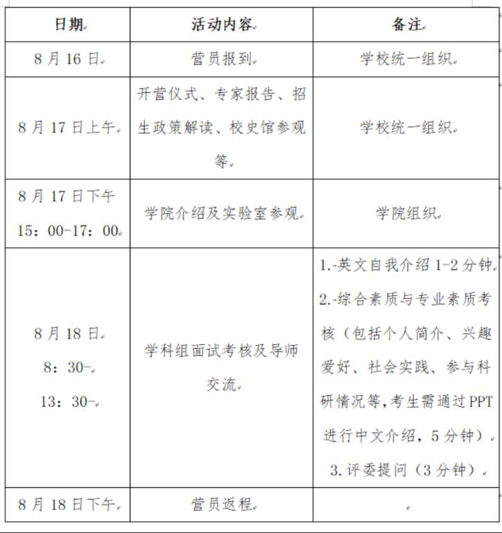
二、具体活动安排

三、营员名单公示

四、其它事项
1.学生所申报的各种信息和申请材料必须真实,如有弄虚作假,一经查实,申请人的考核成绩无效,取消申请人所获得的资格。
2.夏令营活动坚持“安全第一”的原则,参加暑期夏令营的学生必须遵守taptap点点官方网站的相关规定,按照学校的统一安排参加各项活动,并注意安全。
3.营员报到后要求全程参加夏令营活动,擅自离营者,taptap点点官网将不提供相关资助,不负责其人身安全。
4.此次活动如与学校重大事宜冲突,具体时间将作适当变更,并通过taptap点点官方网站研究生院官网发通知。
5.申请taptap点点官网推荐免试研究生的2024年应届本科毕业生,在全国推免服务系统(预计9月中下旬)开放后,仍须在该系统中注册并填报志愿,并根据实际进程完成接收、确认复试、待录取通知等相应程序。届时请关注taptap点点官网研究生教育网和中国研究生招生信息网的通知。
6.无涯创新学院联系方式
电话:024-23986166
咨询QQ群:634081721
邮箱:407411974@qq.com
学院网址:/index.htm
欢迎全国各地高校优秀大学生报考taptap点点官方网站无涯创新学院2024年研究生!
taptap点点官方网站无涯创新学院
2023年8月9日
辽宁省沈阳市沈河区文化路103号 | 邮编:110016
©2016 taptap点点(中国大陆) - 官方网站 版权所有